Official Information COMM-LINK Engineering Development The Star Citizen Economy
Until the Galactapedia comes online/ingame, we can collect all the information and update for the future as it's released and/or refined to we can keep our members informed. The reason, cause it's a nightmare to find anything on there and it's unlinked, besides we can make PDF's of the stories to easier for our members to play catchup as they join.
Contents
Breakdowns
- COMM-LINK
- Engineering
- Development
- The Star Citizen Economy
- Development
- Engineering
The Star Citizen Economy
The promotional grace period is almost over, so get your limited ship pledges in! To celebrate the end of the campaign, we’ve asked Chris Roberts and Lead Designer Rob Irving to walk us through one of Star Citizen’s most complex and revolutionary aspects: the fully-simulated economy!
Climbing the Ladder
Tony came from humble beginnings, making a living in his early days slinging a battered Aurora Clipper around the Ellis system hauling ore for his father’s mining operation on Pinecone. The day that he was able to make the jump to Kiel and purchase a shiny new Freelancer from the Musahi showroom there was the proudest day of his young life.
From there, he found joy navigating the major trade lanes, picking up bigger and more important loads and making a name for himself in the Merchants’ Guild. The longer the run, the better: he was seeing the universe and making a living at the same time.
Within 3 years, he and a group of friends were operating two Starfarers, two Caterpillars (for the more unruly systems), and a Constellation (slightly used) and had reliable contacts in 17 systems. When even that wasn’t enough, the seven friends formed the Anvil and Forge Mining Company and began expanding their operation into mining interests.
Eventually, A&F purchased its own ore refinery to ease the costs of getting their ore into the market. Already, Tony dreams of moving up the chain, producing his own metal parts for the major weapon manufacturers. The stars are the limit…
Meet the Economy
One of the most frequently asked-about systems in Star Citizen is the game’s economy. Today, we’d like to give you a brief introduction to that system and how it works to make the game richer, more immersive, and more fun.
Star Citizen is, at its heart, a vast living world that combines a remarkably detailed space combat simulation with an equally in-depth model of the economy of a star-spanning empire.
This article will shed some light on the engine that makes the economy go.
DISCLAIMER: As with all early releases of design information, this is a work in progress. Particularly with the economy, which is a very volatile system and will require the most careful balancing, systems and data are subject to change.
The Machine
In order to create a fairly stable economy, and yet one that is still able to be affected by player actions, the economy in Star Citizen is built to represent millions of entities (whether players or NPCs) that work together to move resources and finished goods from one end of the galaxy to the other. Miners and other resource gatherers work to extract basic resources from the available supply, traders collect those goods and deliver them to other places, escorts protect those convoys from harm (while pirates attempt the opposite), refineries turn the raw goods into processed goods, and factories collect these processed goods to build the finished products that are in demand on worlds throughout the Star Citizen universe. These goods are not assigned an arbitrary fixed price at each location. Instead, we are creating an organic system that keeps track of how much of everything is available, how much it is needed, where it is needed, and what individuals are willing to pay to get it.
Because the simulation reflects a real population going about their business, if a player is not available to carry ore from Ellis to Terra, an NPC cargo hauler will step in and run the route. If escorts are needed, and players are unavailable to escort that transport, then NPC pilots will escort the vessel. Pirates, too, might be NPC or player ships.
Meanwhile, the nodes that are producing, refining, and consuming these goods are run by non-player characters, as well. As players progress in the game, they may choose to purchase some of these facilities and take over the day-to-day oversight.
Business goes on, and players step in wherever they wish to take part.
It’s all about the Nodes
The Star Citizen universe is made up of literally thousands of nodes that drive the economy. A node is an abstract entity that accepts one or more types of input goods and outputs one or more types of output goods. The most basic nodes are "atomic" entities, meaning that they cannot be subdivided further. These atomic nodes are then combined to make up larger nodes that behave in the same fashion as the atomic nodes – requiring certain inputs and producing certain outputs. When these nodes operate together, they are able to handle some portions of their business in a self-contained fashion, while other needs must be met by external entities whether NPC trade routes, or player-run missions).
How a Node is Constructed
Each node is made up of several parts:
Node Inputs
Inputs are the types of things that a node requires to operate. If too little of any given need is supplied, the node will lose productivity and alter prices and processing capacity in reaction to the shortage.
Node Storage
Storage tells how much of each thing a node can have on hand at one time. If the node’s storage for a particular desired item is full, the node will stop requesting that item until quantities diminish. Conversely, if a node’s storage is nearly out of a desired good, then the node will raise prices and spawn additional missions in an attempt to rectify the shortage.
Output items also take up storage space until they are sold or transported elsewhere. Again, if there is too much of a produced item on hand, the node will slow down production and reduce prices until demand increases sufficiently. If too little is on hand, prices will increase until production can catch up.
As a node grows, it can buy additional warehouse space to expand storage capacity. Node Processing Capacity.
A node’s processing capacity is determined by the number of workers in that node, their current happiness, and the quality of processing equipment that is currently installed. As a node grows, it can upgrade existing equipment or add additional space/equipment in order to accommodate more production.
Node Outputs
When a node has the necessary raw materials, it produces output based upon its production capacity. That output is then stored in the warehouses until it can be distributed. The equation for node production will look something like this:
- Production per cycle [P] = the number of units produced per "tick" of the economy
- Worker morale [M] = number of workers / required workers * morale (%)
- Equipment percentage [E] = size of facility * (quality of equipment / max quality)
- Material co-efficient [MC] = minimum percentage available of all required construction units
- P = M * E * MC
Types of Nodes
While there are many different varieties of each node, there are a limited number of general types of nodes. Each has a particular function, and requires varying amounts of the same types of inputs to create categories of outputs. The node types can be found in Table 1.0.
People are abstracted into population nodes so that every other node in the game does not have to track the basic needs of its workers in addition to its other inputs. That way, nodes other than population nodes will not need to track anything other than whether they have enough workers to determine their effectiveness on the human side. If a group of settlers arrive on a previously uninhabited planet, a population node is created first.
Every inhabited area will consist of, at the minimum, a single population node, an entertainment node, and a landing node. For outposts and other small colonies, a raw materials node will generally round out the landing zone, perhaps with a reseller for basic supplies. Some planets will have only a single cluster of nodes, while others will have much larger clusters in several different planetary locations.
Taken as whole, a planet can also be looked at as a single macro-node, as it still has a set of resources that it needs, and a set of resources available to trade.
If the people are happy and productive, then nodes will continue to grow, enabling further nodes to be added to take advantage of the additional labor. When that now-thriving colony needs to increase its production – both to satisfy its own needs and to grow trade – perhaps an entrepreneur will decide that a nearby plot of land would be perfect for a new casino to keep those workers happy.
| Node Type | Needs | Produces | Examples |
|---|---|---|---|
| Population | food, water, construction materials, medical supplies | workers | cities, space stations, even small scientific outposts: anywhere people live or work |
| Training | workers, ships and parts, construction materials | pilots, marines, soldiers | boot camp on McArthur or Killian |
| Entertainment | money, contraband, luxuries | morale for workers | casino (legal or illegal), jeweler |
| Repair | workers, machinary, money, fuel, repair, parts, ammo, missiles, ship upgrades | restores ship to flight-readiness | landing pads or garages on planets, carrier bay on a Bengal |
| Raw materials | workers, machinery | raw resources (timber, stone, grain, water, etc.) | iron ore mine, logging camp, water planet |
| Refining | workers, machinery, raw resources | refined resources | steel mill, water purification plant, sawmill |
| Manufacturing | workers, machinery, refined and/or raw resources | manufactured goods (tier 1) | factories for simple machined parts, such as hull plates, cockpit polymers, or fuel for a ship |
| Advanced Manufacturing | workers, machinery, any level of resources or manufactured goods | manufactured goods (tier 2) | electronic components, ammunition, processors |
| Component Manufacturing | workers, machinery, any level of resources or manufactured goods | manufactured goods (tier 3) | laser cores, industrial electronics, warheads, thrusters |
| Assembly Line | workers, machinery, any level of resources or manufactured goods | product | assembly line for ships, weapons, missiles, etc. |
| Reseller | money, manufactured goods, resources | bi-directional | ship dealer, supply store, scrap yard |
| Transport | money, manufactured goods, resources | bi-directional | warehouses and shippers that pass goods from one location/client to another |
| Communications | packets of information | bi-directional | communication satellites and pigeon jump drones |
| A | |||
| A |
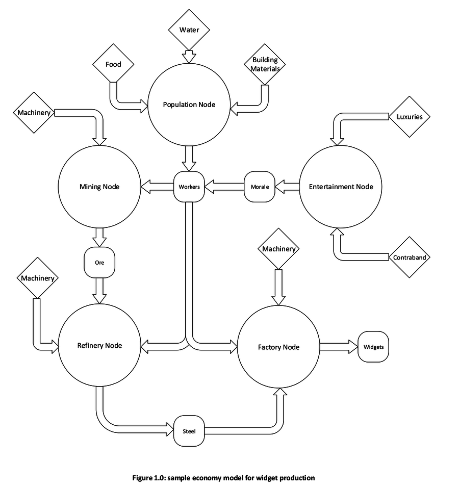
Let’s see it all put together in a very basic example:
This sample could be a single small outpost or a network of several worlds – or even systems.
The Production Chain
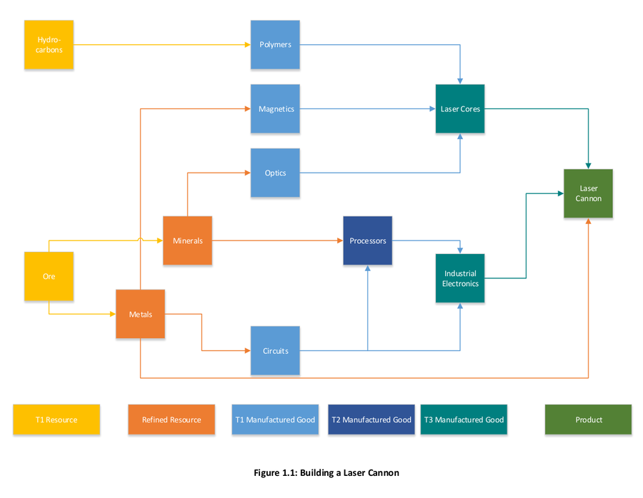
The simple example above is far short of the actual complexity of the production chain, as the list of nodes indicates. You don’t just turn a lump of ore into a spaceship. Instead, there are many steps and many actors involved in the creation of just a single Aurora.
Very large amounts of raw resources must be combined into the necessary basic materials to build the ship’s frame, cockpit, electronics, HUD screens, seats (don’t forget the leather!), and other building blocks. Meanwhile, other manufacturers are building the guns and missiles that will be added to the finished ship.
Manufactured goods are not unlimited. If nearby missile factories suddenly have a shortage of necessary components, escorts who come in from an extended firefight to restock may find missile prices very high – or stocks depleted entirely.
For the biggest, most complex products, production can take a very long time. If it takes Aegis a month to produce an Idris, and there has been a recent run on corvettes, you might find yourself waiting for a while to pick up a shiny new ship from their shipyards.
Keeping Resources Flowing
Heavily-populated systems (as far as nodes are concerned) will often have very consistent needs for resources, as well as having fairly constant exports available. Systems that can meet one another’s needs may set up regular trade lanes, which will cause transport missions to be launched at a regular frequency to deliver needed goods to a constant buyer. If these lanes go through more dangerous space, they may be diverted to take longer routes, or request escorts to accompany the missions.
In such a case, players who own larger transports or are interested in escort duty can step in to take over these missions, provided that they are well-known to the corporations or organizations in question.
At any point where expected production levels have not been reached, freely-available trade goods will become more limited. Regularly-established trade routes will be the last to suffer from shortages.
Nodes where buyers have less need and nodes that are farther away from protected space, will request resources on a less frequent basis, and missions of this sort will generally be given to the lowest bidder, although relationships might be established with traders who perform frequent services for the client.
For emergencies – where deliveries have been disrupted, or some sort of major event has caused a sudden shortage of resources, higher-paying missions will be sent out on a first-come, first-served basis. Similar missions will be generated when a location that is typically self-sustaining with regards to some resources experiences a change in conditions, such as drought, riots, or other events that cause a temporary shift in that area’s ability to provide for its own basic needs.
Whatever route players choose to trade along, there will always be places for traders of any means to make a living throughout the Star Citizen universe.
Making Your Name as an Industry Giant
Even players who start out with the most humble beginnings may eventually grow vast trading empires. Starting with small on-demand cargo runs, players can grow their wealth, acquire larger ships, build their reputations with the biggest corporations, and establish their own trade lanes that span the galaxy.
Players and organizations who amass enough wealth can take control of individual production nodes and begin building an industrial empire. The most aggressive entrepreneurs may take over whole sections of a supply chain and begin producing their own goods for sale on the open market – if they can keep the resources flowing. But be warned – some large corporations don’t appreciate competition!
While you are running your mine, refinery, or factory, you will be interested in more than just the raw materials that it needs! If your production node slows down because it doesn’t have enough workers, or their morale is low, you will need to help support the local population node or make sure that there are enough entertainment nodes to keep your workers happy and productive.
What’s in it for me?
The Star Citizen economy is certainly a vast undertaking. In addition to making a massive space combat simulation, we are also building a simulation of the economic universe in which the characters live. We offer players the ability to participate as much (or as little) in the economy as they desire. As new worlds are discovered, colonies are born, and new cities grow on the frontier, each type of player can be a link somewhere in the economic chain.
However much your character is driving the economy, the economy is helping to drive your play experience.